
英検対策に特化したWebアプリ「スタスタApps」が、無料会員数1万人を突破したことが発表されました(2026年1月21日時点、累計10,249人)。この快挙は、英検受験を控える多くの学習者が、AIを活用した新しい学習方法に大きな関心を寄せていることを示しています。
近年、AI技術の進化は目覚ましく、教育分野においてもその活用が広がりつつあります。特に英検のような資格試験では、効率的な学習と客観的なフィードバックが合格への鍵となります。「スタスタApps」は、まさにこのニーズに応える形で、AIによるライティング添削や自己採点支援といった革新的な機能を提供しています。本記事では、AI初心者の方にも分かりやすく、「スタスタApps」がどのように英検対策をサポートし、なぜこれほど多くの学習者に選ばれているのかを詳しく掘り下げていきます。
スタスタAppsとは?AIが英検対策をどう変えるのか
「スタスタApps」は、英検の各級に対応した学習支援ツールを豊富に提供するWebアプリです。英検の「試験前(対策)」「試験後(自己採点・振り返り)」「結果後(次の学習設計)」という一連の学習サイクルをトータルでサポートすることを目指しています。
従来の英検対策では、参考書や問題集を解き、自己採点や解答解説を確認するのが一般的でした。特にライティング(英作文)の対策では、自分で書いた文章を客観的に評価することが難しく、専門家による添削を受けるには時間や費用がかかるという課題がありました。しかし、「スタスタApps」では、この課題をAIの力で解決しています。
AIは、大量の言語データを学習することで、人間が行うような文章の評価やフィードバックを瞬時に行うことが可能です。これにより、学習者は時間や場所を選ばずに、自分のペースで英作文の練習を重ね、具体的な改善点を知ることができます。また、リーディングやリスニングの学習においても、AIが学習履歴を分析し、個々の弱点に合わせた効果的な学習プランを提案することで、よりパーソナルな学習体験を提供します。
「スタスタApps」は、メールアドレス登録なしでも利用できる機能が多数ありますが、無料会員登録をすることで、これらの学習データを「履歴保存・再確認」できるようになり、より計画的で継続的な学習が可能になります。この点が、多くの学習者にとって非常に魅力的であり、無料会員数1万人突破の大きな要因の一つと考えられます。
公式サイトはこちらから確認できます。
https://apps.studystudio.jp/
無料会員のメリットを徹底解説!1万人突破の理由とは
「スタスタApps」の無料会員が1万人を突破した背景には、英検受験生にとって非常に価値のある機能が無料で提供されていることがあります。ここでは、無料会員が利用できる主な機能を詳しく見ていきましょう。
1. ライティングAI添削(無料会員特典:回数増)
英検のライティングは、合否を大きく左右する重要なセクションです。意見論述、要約、Eメールなどの英作文は、内容、構成、語彙、文法の4つの観点から評価されます。これらの要素を自分で客観的に判断し、改善するのは非常に難しいものです。
「スタスタApps」のライティングAI添削機能は、この課題を解決します。AIが学習者の書いた英作文を瞬時に分析し、具体的な改善点を提示してくれます。例えば、文法ミスはもちろんのこと、より自然な表現、豊富な語彙、論理的な構成など、多角的なフィードバックが得られます。

上記画像は、意見論述問題に対する解答入力画面です。AIが採点する前に、自分の解答を入力し、語数を確認できます。問題は予想問題から選ぶことも、自分で画像アップロードやテキスト入力で作成することも可能です。

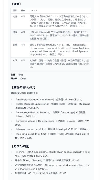
採点結果の画面では、内容、構成、語彙、文法の各項目について、詳細なコメントと得点が表示されます。さらに、「動詞の使い分け」や「あなたの癖」といった具体的なアドバイスも提供されるため、学習者は自分の弱点を明確に把握し、効率的に改善に取り組むことができます。AIが提供するフィードバックは、まるで専属の英語講師が隣にいるかのような体験を学習者にもたらすでしょう。
無料会員は、登録なしでの利用に比べて1日の利用回数が増える(1回から5回へ)ため、より多くの英作文練習とフィードバックの機会を得られます。これは、英検のライティングスコアアップを目指す上で非常に大きなメリットとなります。
2. 自己採点・結果の履歴保存
英検の試験後、多くの受験生が気になるのが合否の可能性です。自己採点は行えても、CSEスコア換算や過去の成績との比較は手間がかかります。「スタスタApps」では、自己採点や各種ツールの結果を履歴として保持し、あとから見返すことが可能です。

この画像は、英検の合否判定ツールの画面です。リーディング、リスニング、ライティングの素点を入力するだけで、AIが瞬時にCSEスコアを算出し、合否を予測してくれます。この機能は、試験直後の不安を軽減し、次の学習計画を立てる上で非常に役立ちます。

最新成績サマリーでは、各技能の得点や進捗状況が一目で確認できます。合格基準までの点数も表示されるため、次の学習でどこに重点を置くべきかが明確になります。自分の学習の軌跡をデータとして残し、振り返ることで、モチベーションの維持にも繋がり、長期的な学習計画を立てやすくなります。
3. 英検学習支援機能(使い放題)
無料会員は、他にも以下のような多様な学習支援機能を制限なく利用できます。
-
リーディング大問1 訓練機能: 英検のリーディングセクションで頻出する語彙・文法問題に特化した訓練が可能です。繰り返し演習することで、基礎力を確実に定着させられます。
-
意見論述の予想問題: ライティング対策として、様々なテーマの予想問題に取り組めます。これにより、多様なトピックに対応できる応用力を養うことができます。
-
合格時間ナビ: 一次試験の結果画像をアップロードすると、AIがその結果を分析し、合格に必要な勉強時間を算出します。さらに、3つの異なる学習プランを提示してくれるため、自分に合った最適な学習ロードマップを見つけることができます。これは、AIが個人の学習状況を深く理解し、パーソナライズされたアドバイスを提供する好例と言えるでしょう。
-
スピーキング対策: スピーキングの練習問題や、発音・流暢さに関するフィードバック機能が提供されることで、二次試験対策も万全に行うことができます。
これらの機能が無料で利用できることは、英検受験生にとって非常に大きな価値を提供しています。特に、英検シーズンにはライティング対策や自己採点の需要が高まるため、会員登録が増加する傾向にあると分析されています。
実際の利用状況から見る「スタスタApps」の価値
「スタスタApps」の無料会員が1万人を突破しただけでなく、直近30日間の利用状況からも、その高い需要と効果が伺えます。具体的な利用データは以下の通りです。
-
ライティングAI添削:
-
意見論述:33,322回
-
要約:13,631回
-
Eメール:7,836回
-
合計:54,789回
-
-
合否判定(CSE計算ツール)利用: 13,027回
これらの数値は、英検の「試験前の対策」と「試験後の自己採点・目安確認」という、受験生が直面する主要な学習フェーズにおいて、「スタスタApps」が極めて重要な学習支援ツールとして機能していることを明確に示しています。特にライティングAI添削の利用回数の多さは、英作文対策に悩む学習者がいかに多いか、そしてAIによる即時フィードバックがいかに重宝されているかを物語っています。
利用者からの喜びの声
実際に「スタスタApps」を利用している学習者からは、多くの感謝の声が寄せられています。その一部を抜粋してご紹介します。
-
「準二級プラスを受けるために要約と意見論述の添削を利用しています。とても便利で助けられています。」
-
「自己採点の時にCSEスコア採点、英作文採点に使っています。ありがとうございます。」
-
「無料で使えるツールが少ない中で、頻度高く使っています。フィードバックも納得できるものが多いです。」
-
「英検準一級に合格できました。ありがとうございます。」
これらの声からは、AI添削の利便性、自己採点ツールの正確性、そして無料でありながら高品質なサービスが、学習者の英検合格に貢献している様子が伝わってきます。特に、「無料で使えるツールが少ない中で」というコメントは、本サービスが提供する価値の大きさを物語っています。
今後の展望:さらなる進化を遂げる「スタスタApps」
「スタスタApps」は、現在の無料会員向け機能に加え、有料会員向けの追加機能の開発も段階的に進めています。例えば、ライティングの高頻度利用など、より専門的で高度な学習ニーズに応える機能が検討されています。
現時点ではサブスクリプション課金機能や料金体系は未提供ですが、一般公開に向けて準備が進められています。現在は、一定条件下(合否結果の提出など)で有料会員相当の利用を付与する運用も行われており、学習者のフィードバックを積極的に取り入れながら、サービスの改善と拡充が図られています。今後、提供形態と価格が整備された上で、正式な有料会員プランとして公開される予定です。これにより、「スタスタApps」はさらに多くの学習ニーズに応え、英検対策のプラットフォームとしての地位を確立していくことでしょう。
まとめ
英検対策Webアプリ「スタスタApps」の無料会員1万人突破は、AIを活用した新しい学習方法が多くの学習者に支持されている証拠です。AIによるライティング添削、CSEスコア計算を含む自己採点・履歴保存、そして多彩な学習支援機能は、英検合格を目指す上で非常に強力な味方となります。
AI初心者の方も、これらの機能を活用することで、これまで以上に効率的かつ効果的に英検対策を進めることができるでしょう。無料でこれだけの機能が利用できる「スタスタApps」は、英検受験を考えている方にとって、ぜひ一度試していただきたいサービスです。
最新の英検対策をAIの力でスマートに進め、目標達成への道を切り開きましょう。
関連リンク
-
スタスタApps: https://apps.studystudio.jp/
-
スタディスタジオ株式会社: https://studystudio.jp
※英検®は公益財団法人 日本英語検定協会の登録商標です。
※本サービスは同協会の承認・推奨を受けたものではありません。

